
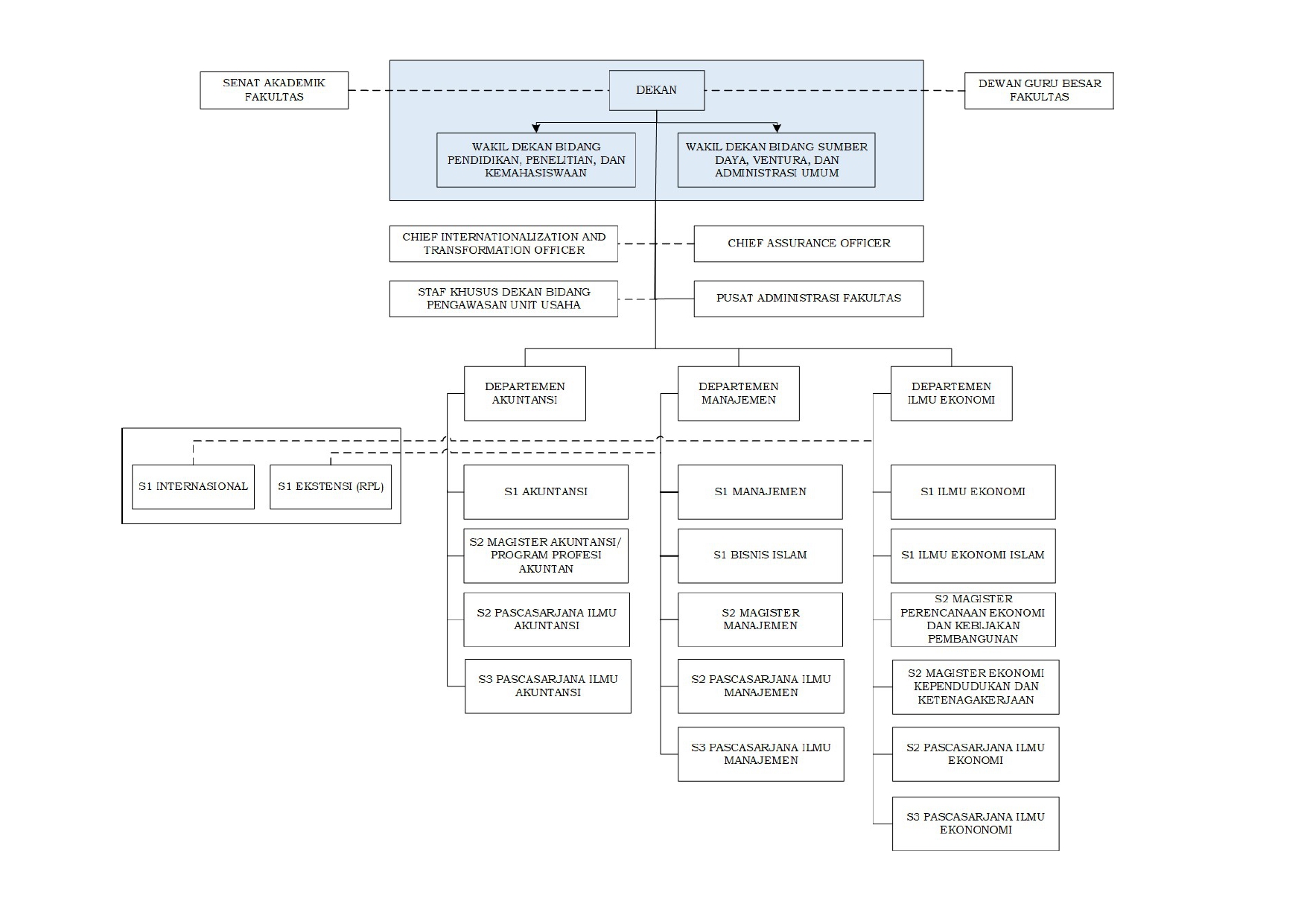
Fakultas Ekonomi dan Bisnis Universitas Indonesia (FEB UI) dipimpin oleh Dekan yang dibantu oleh tim eksekutif, yaitu Wakil Dekan 1 Bidang Pendidikan, Penelitian, dan Kemahasiswaan serta Wakil Dekan 2 Bidang Sumber Daya, Ventura dan Administrasi Umum.
Selain dua tim eksekutif, Dekan dibantu oleh empat kepala unit kerja yang langsung bertanggung jawab kepada Dekan. Unit kerja tersebut adalah (1) DOSPEM-IR (Dean Office for Strategic Planning, Monitoring and Evaluation-International Ranking), (2) Faculty Academy, (3) CELEB (Center for Education and Learning in Economics and Business), dan (4) IASEB (Institute for Advanced Studies in Economics and Business).
Wakil Dekan 1 dalam menjalankan tugasnya dibantu oleh tim bidang 1 yang terdiri dari (1) Unit Penjamin Mutu Akademik, (2) International Accreditation, (3) Kantor Kemahasiswaan dan Alumni, (4) Riset dan Pengabdian Masyarakat, (5) Pusat Sumber Belajar, serta (6) Pendidikan.
Wakil Dekan 2 dalam menjalankan tugasnya dibantu oleh tim bidang 2 yang terdiri dari unit kerja, yaitu (1) Keuangan dan Logistik, (2) Faculty, Operational, Safety, and Environment (FOrSE), (3) People and Culture (PnC), dan (4) Kantor Internasional, Ventura, dan Kerja sama (KIVK).
Sementara itu, Sekretaris Pimpinan bertanggung jawab mengelola unit kerja eksekutif lainnya, yakni DOSPEM-IR yang berfungsi sebagai pusat kegiatan administrasi, perencanaan strategis, pelaksanaan manajemen risiko melalui monitoring dan evaluasi kinerja fakultas serta kegiatan yang terkait dengan pemeringkatan internasional. DOSPEM-IR menaungi Perencanaan dan Pengembangan, Perencanaan dan Komunikasi, Transformasi Organisasi, dan Kearsipan.
Faculty Academy menjalankan tugas sebagai unit khusus untuk mendorong pengembangan karier atau jabatan akademik dosen. Lalu, CELEB menjalankan tugasnya untuk menciptakan perbaikan kualitas pendidikan, pembelajaran, dan pengajaran secara berkesinambungan melalui keterlibatan seluruh pemangku kepentingan. Terakhir, IASEB menjalankan tugasnya sebagai koordinator kegiatan yang dilakukan oleh klaster riset dan unit kerja khusus (UKK) serta pelaksana kegiatan komite etik yang berada di lingkungan FEB UI.
Keseluruhan dari tim bidang 1, bidang 2, DOSPEM-IR, Faculty Academy, CELEB dan IASEB yang membantu Dekan dan para Wakil Dekan dalam menjalankan tugasnya ini dinamakan Pusat Administrasi Fakultas (PAF).
Unit-unit di dalam PAF ini dikelola secara profesional oleh para manajer, asisten manajer, dan dibantu oleh tenaga administrasi kependidikan yang handal dan ahli di bidangnya.

Dalam mewujudkan visi untuk menjadi pusat pembelajaran ekonomi dan bisnis yang unggul di Asia sehingga berkontribusi terhadap pembangunan Indonesia dan masyarakat global, FEB UI didukung oleh tiga departemen, yakni Departemen Ilmu Ekonomi, Departemen Manajemen, dan Departemen Akuntansi. Setiap departemen mengoordinasikan pelaksanaan kurikulum, mulai dari jenjang S-1, S-2, dan S-3.
FEB UI juga memiliki program lintas departemen, yaitu program Sarjana Kelas Khusus Internasional. Program ini didirikan pada 2004 dan telah memiliki beragam mitra universitas di luar negeri, antara lain di Australia, Belanda, Inggris, Jepang, Perancis, Korea Selatan, Singapura, hingga Selandia Baru.
Departemen Ilmu Ekonomi
Departemen Ilmu Ekonomi membawahi:
• Program Studi S-1 Reguler Ilmu Ekonomi
• Program Studi S-1 Reguler Ilmu Ekonomi Islam
• Program Studi S-2 Magister Perencanaan dan Kebijakan Publik (MPKP)
• Program Studi S-2 Magister Ekonomi Kependudukan dan Ketenagakerjaan (MEKK)
• Program Studi S-2 Pascasarjana Ilmu Ekonomi (PPIE)
• Program Studi S-3 Pascasarjana Ilmu Ekonomi (PPIE)
Departemen Manajemen
Departemen Manajemen membawahi :
• Program Studi S-1 Reguler Manajemen dan RPL Manajemen
• Program Studi S-1 Reguler Bisnis Islam
• Program Studi S-2 Magister Management (MM)
• Program Studi S-2 Pascasarjana Ilmu Manajemen (PPIM)
• Program Studi S-3 Pascasarjana Ilmu Manajemen (PPIM)
Departmen Akuntansi
Departemen Akuntasi membawahi:
• Program Studi S-1 Reguler Akuntansi dan RPL Akuntansi
• Program Studi Pendidikan Profesi Akuntansi (PPAk.)
• Program Studi S-2 Magister Akuntansi (MAKSI)
• Program Studi S-2 Pascasarjana Ilmu Akuntansi (PPIA)
• Program Studi S-3 Pascasarjana Ilmu Akuntansi (PPIA)
Unit Kerja Khusus Pengabdian Masyarakat
Melengkapi pilar ketiga pendidikan tinggi, yakni pengabdian masyarakat, FEB UI saat ini memiliki enam unit kerja khusus di bidang pengabdian masyarakat yang berfungsi melakukan kajian akademik dan jasa konsultasi di bidang ekonomi, bisnis dan manajemen, serta pelatihan eksekutif yang dapat diakses oleh seluruh masyarakat. UKK tersebut tersebut adalah (1) Lembaga Penyelidikan Ekonomi dan Masyarakat (LPEM), (2) Lembaga Management (LM), (3) Lembaga Demografi (LD), (4) Pusat Pengembangan Akuntansi (PPA), (5) UKM Center (UKMC), dan (6) Pusat Ekonomi dan Bisnis Syariah (PEBS).